变电站备自投原理知识分享
2022-10-17 科威
南昌科威-电容器调谐(滤波)补偿普遍存在的问题和解决办法
2022-09-15 南昌科威
GF5-J5系列电容液位计的应用及维护分享
2022-07-13 科威
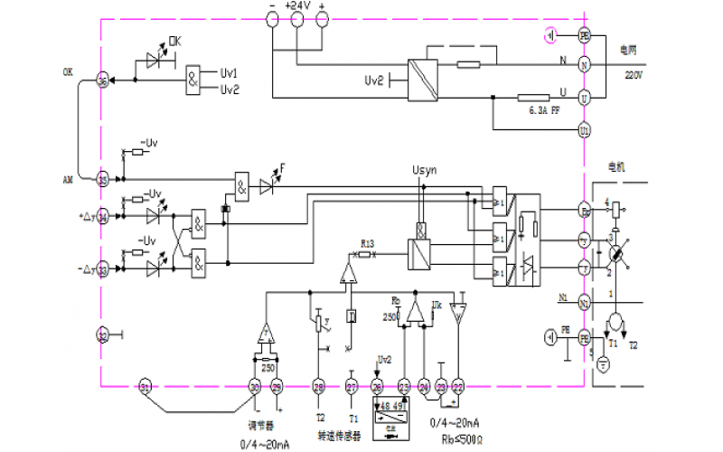
KW-ZKSD系列霍尔式速度传感器知识分享
2022-07-08 科威自控
分享关于KWZK液位变送器的小知识,KWZK液位变送器是什么?原理是什么?应用在什么场合?优势是什么?怎么选型呢?
2022-05-14 科威自控
ZL-WH系列电动执行器故障分析知识
2022-05-06 科威自控
接近开关传感器的含义,编者理解为:把已知的物理量,声,光,物体(金属动物),压力,温度,振动,等。探测变成电量的电气元件。在智能制造,物联网等应用广泛,日常生活中处处可见。
2022-04-07 科威